×

守望先锋怪鼠实验室英雄变异大全

admin admin 发表于2025-06-06 23:25:20 浏览238 评论0

抢沙发发表评论

怪鼠实验室是守望先锋的活动,这个活动之中为每个英雄提供了海量的异变,玩家可以在每张地图之中选择异变升级自己的英雄,那么有不少小伙伴好奇怪鼠实验室有那些英雄变异,下面就来告诉大家怪鼠实验室英雄变异大全。

守望先锋怪鼠实验室英雄变异大全

守望先锋怪鼠实验室英雄变异大全

D.va

本文内容来源于互联网,如有侵权请联系删除。

奥丽莎

本文内容来源于互联网,如有侵权请联系删除。

莱因哈特

本文内容来源于互联网,如有侵权请联系删除。

士兵76

本文内容来源于互联网,如有侵权请联系删除。

死神

本文内容来源于互联网,如有侵权请联系删除。

法老之鹰

本文内容来源于互联网,如有侵权请联系删除。

源氏

本文内容来源于互联网,如有侵权请联系删除。

艾什

本文内容来源于互联网,如有侵权请联系删除。

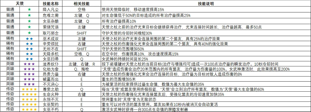
天使

本文内容来源于互联网,如有侵权请联系删除。

禅雅塔

本文内容来源于互联网,如有侵权请联系删除。

莫伊拉

本文内容来源于互联网,如有侵权请联系删除。

雾子

本文内容来源于互联网,如有侵权请联系删除。