×

《剑网3》双峰桥三号BOSS打法攻略

admin admin 发表于2025-05-31 17:19:40 浏览228 评论0

抢沙发发表评论

在游戏《剑网3》重制版体验服中十人副本双峰桥难倒了不少玩家,而在其中三号boss尤为难打,那怎么打败三号boss通过副本呢?下面就让小编带大家看一下双峰桥三号boss打法攻略,感兴趣的玩家可以关注一下,希望可以帮助到大家顺利通关。

时间轴:

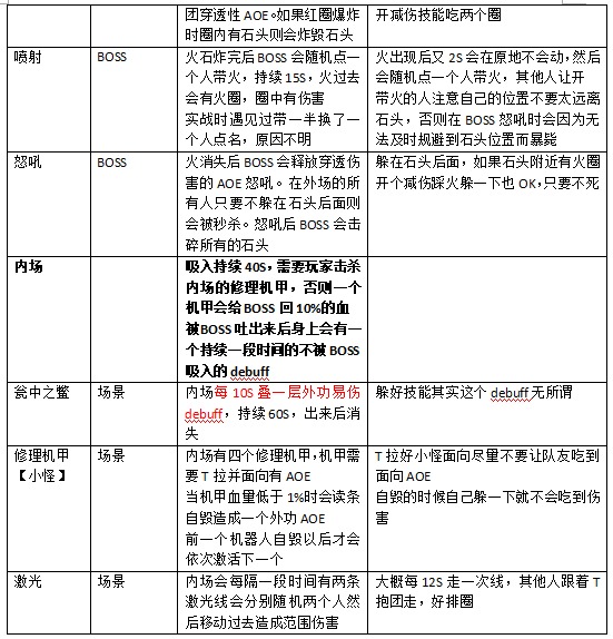
P1扫拳—火石【循环】小怪是击杀后20S刷新一只,重拳可以靠卡位置规避所以可以无视

P2场外出掩体石头—吸人—没被吸进去—火石—喷射—怒吼—出掩体石头【循环】

P2场内躲激光—打小怪【循环*4】

打法:

P1安排人围在最靠近BOSS那个环形分散站开这样可以不用躲重拳,左右记得都安排远程DPS。开怪后所有人挂扶摇先打BOSS,等小怪从山上跳下来并且激活后左右远程DPS注意转小怪。然后BOSS扫拳,扫拳时看BOSS读条,读到最后一点时自己扶摇二段,跳早的自己接个小轻功。扫拳后BOSS在随机位置出火石,两边的T看见就去开着减伤吃,然后小怪再刷新,BOSS在扫拳+出火石循环。当BOSS血量50%时转P2。

P2BOSS会先刷新两个落石圈,躲开圈后出现石头掩体,按开怪前安排进的12顺序,第二波进的人先去躲掩体,第一波进的人直接继续打BOSS准备被拉。

内场:进入内场后,跟着当前T走。T注意先去进去出线的对面位置拉小怪动,后每隔9S左右走位躲一下激光。需要打掉四只小怪BOSS才不会回血。40S后会被BOSS吐出来,吐出来后暴力输出BOSS不用去找石头,因为身上有debuff所以不会被再次吸进去。

PS:如果是MJT有渡厄力时可以打给队友挽救手残。

外场:出完石头后,不需要进去的人躲石头(后面身上带有debuff可以不躲)。躲完石头以后BOSS点两个人获得瞄准debuff,这两个人出去抱团排出圈后远离圈,让T开减伤一个人吃两个圈的伤害,然后BOSS会点名喷射带线,就像墨鱼带火那样带即可(一直直着带,倒计时还有6S的时候转向往回带),注意不要太远否则怒吼的时候回不来。线消失后BOSS会释放一个怒吼AOE,需要躲石头规避伤害。躲掉后继续输出BOSS准备被BOSS吸入体内打小怪。

结语:以上就是小编给大家带来的《剑网3》重制版体验服十人副本双峰桥三号boss的打法,希望大家喜欢。

本文内容来源于互联网,如有侵权请联系删除。