×

魔兽 世界

魔兽世界尼鲁巴尔王宫老七怎么打

admin admin 发表于2025-06-09 07:31:25 浏览184 评论0

抢沙发发表评论

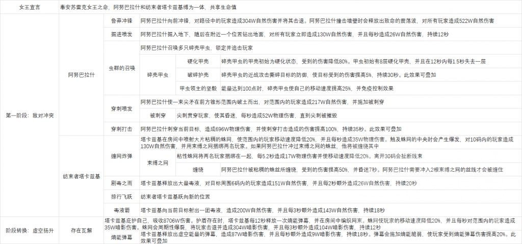
流丝之庭是玩家在尼鲁巴尔王宫团本中碰到的第一个BOSS,那么魔兽世界尼鲁巴尔王宫老七流丝之庭怎么打?下面就给大家带来魔兽世界尼鲁巴尔王宫老七流丝之庭打法攻略

魔兽世界尼鲁巴尔王宫老七流丝之庭打法攻略

BOSS技能介绍

魔兽世界尼鲁巴尔王宫老七怎么打

魔兽世界尼鲁巴尔王宫老七怎么打

魔兽世界尼鲁巴尔王宫老七怎么打

技能应对

魔兽世界尼鲁巴尔王宫老七怎么打

魔兽世界尼鲁巴尔王宫老七怎么打

魔兽世界尼鲁巴尔王宫老七怎么打

团队战术介绍

团队站位

魔兽世界尼鲁巴尔王宫老七怎么打

魔兽世界尼鲁巴尔王宫老七怎么打

P3的缠网连线要临时判断,可以用WAhttps://wago.io/twwraid1/45显示和自己连线的目标,提前指定三组人不拉断用来应对冲锋

时间轴

魔兽世界尼鲁巴尔王宫老七怎么打

个人技能安排

魔兽世界尼鲁巴尔王宫老七怎么打

本文内容来源于互联网,如有侵权请联系删除。